高考机构培训-贵阳6地公布2025年校外培训机构白
贵阳部分地区公布了
2025年校外培训机构白名单
一起来看看
避免踩坑吧
观山湖区

白云区

监督举报电话
0851-84607163、0851-84608849
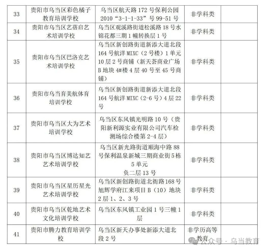
乌当区



监督举报电话
0851-86841405、0851-86840786
修文县

监督举报电话:0851-82370591
清镇市

监督举报电话
学科类培训:清镇市教育局 0851-82586053
文化艺术类培训:清镇市文旅局 0851-82523602
科技类培训:清镇市科技局 0851-82774585
息烽县
息烽县2025年校外培训机构白名单
序号
机构名称
办学地址
类型
备注
1
息烽神墨教育培训学校有限公司(息烽神墨教育培训学校)
息烽县南大街7号楼二楼
非学科类线下培训机构
2
息烽点点艺术培训有限公司(息烽县点点艺术培训学校)
息烽县永阳街道南大街10号楼丽都华府A栋2楼
非学科类线下培训机构
3
息烽黔溢橙子艺术培训学校有限责任公司(息烽黔溢橙子艺术培训学校)
息烽县交通路金辉商贸中心2栋2-96号
非学科类线下培训机构
4
贵阳市悦千朵艺术培训有限公司(息烽县悦千朵艺术培训学校)
息烽县九庄镇商业一条街(兴隆路305号)
非学科类线下培训机构
5
息烽勖航舞蹈培训有限责任公司(息烽勖航舞蹈培训中心)
息烽县小寨坝镇农业综合开发有限公司
非学科类线下培训机构
6
息烽县博韵教育有限公司(息烽县博韵教育培训学校)
息烽县永阳街道办南大街一品城A-栋-层-1-2号
非学科类线下培训机构
7
息烽哆来咪文化艺术教育培训中心(息烽哆来咪文化传媒有限公司)
息烽县永阳街道玄天西路蓥龙大厦负1层-1-2号
非学科类线下培训机构
8
息烽县天舞艺术培训中心
息烽县永阳街道筑北商业大道C5栋1层2、3、4、5、6号
非学科类线下培训机构
9
息烽县智马画室
息烽县永阳街道一品城A2-5-2
非学科类线下培训机构
10
息烽苗苗园艺术培训中心
息烽县永阳街道河滨路教师公寓2幢1层
非学科类线下培训机构
11
息烽县启航星艺术培训有限公司
贵州省贵阳市息烽县永阳街道河滨路水栖怡园教师公寓2幢1-1、2号
非学科类线下培训机构
12
息烽格子书画培训中心
息烽县永阳街道东门枧槽沟桥头1层1-1号
非学科类线下培训机构
13
息烽特比兔艺术培训中心
息烽县永阳街道锦绣华居中心一层6、7、8、9号。
非学科类线下培训机构
注:稿件内容整理自各区县公众号,转载请注明出处
来源:黔学帮
编辑:吴艺舟
审核:吴亚鹏

版权声明
本站资讯除标注“原创”外的信息均来自互联网以及网友投稿,版权归属于原始作者,如果有侵犯到您的权益,请联系我们提供您的版权证明和身份证明,我们将在第一时间删除相关侵权信息,谢谢.联系地址:977916607@qq.com




